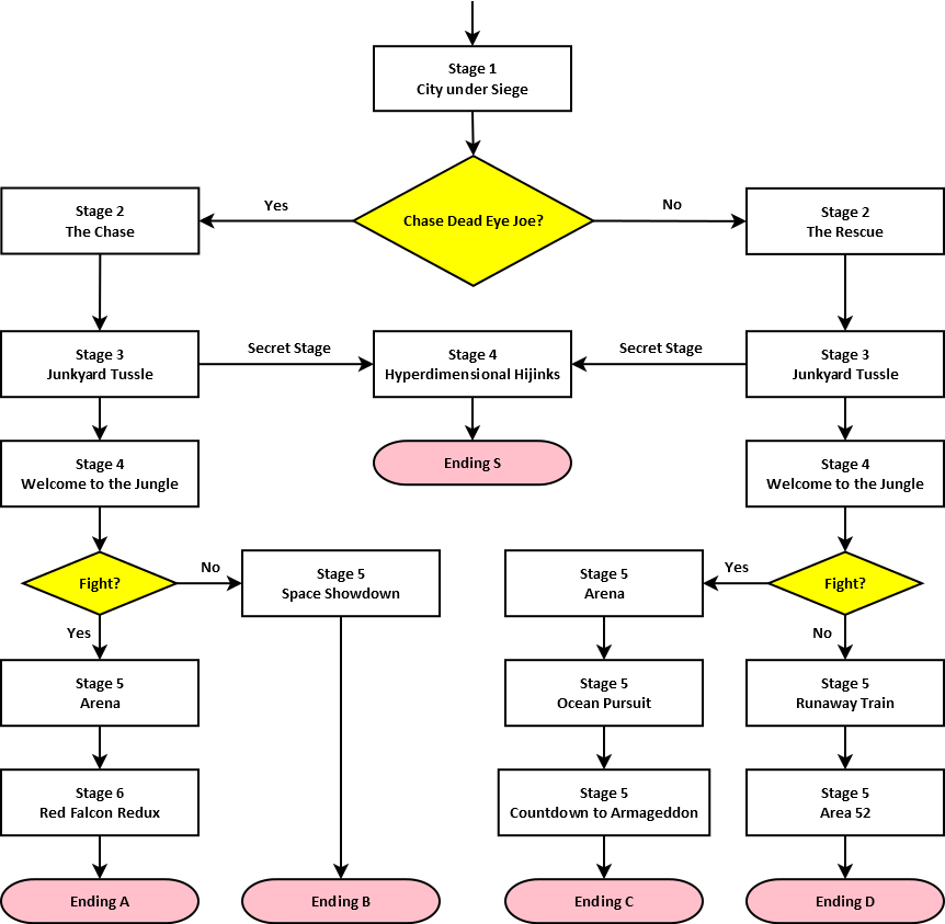
Probotector / Contra Level Flowchart A „map“ of the game with all stage-paths, decisions and endings. Teilen mit: Auf X teilen (Wird in neuem Fenster geöffnet) X Auf Facebook teilen (Wird in neuem Fenster geöffnet) Facebook Auf Pinterest teilen (Wird in neuem Fenster geöffnet) Pinterest Auf Tumblr teilen (Wird in neuem Fenster geöffnet) Tumblr Auf WhatsApp teilen (Wird in neuem Fenster geöffnet) WhatsApp Gefällt mir Wird geladen …